請開啓javascript,方便系統運作!謝謝!
重要訊息:慎防詐騙電話,絕無簽單錯誤造成重複扣款或重複出貨,請您千萬不要操作ATM提款機。
註冊
帳號
密碼
f
忘記密碼
客服中心
購物車
全部
書名
作者姓名
ISBN
出版社名稱
熱門搜尋
165防詐騙
蝦皮
法官學院 / 裁判實務教材
科學家.作家魂
《苔蘚兄妹》筆記本
關閉廣告
展開廣告
圖書分類
五南本版
公職考試
教科專業
政府出版
暢銷精選
文具
休閒
課程
美食
美妝
精品
服飾包包
3C
餐廚具
家居
婦幼
辭書、總類
中文辭書
西文辭書
日韓文辭書
專業辭書
圖書館學
教育
通論
教育與學校行政
教育心理、測驗與統計
課程與教學
幼兒教育
特殊教育
各級各類教育
班級經營
心理、諮商與輔導
通論
認知心理學
發展心理學
社會心理學
工商心理學
諮商基礎
諮商運用
法律
工具書
總論
憲法
行政法
民事法
刑事法
商事法
國際法
犯罪防制
學科概要系列
學術專著
實務叢書
政治、公共行政
政治理論
比較政府與政治
國際關係
公共行政
工具書
學術專著
財經、商管
管理
財經
國貿
金融
會計
統計
研究方法與論文寫作
社會、傳播
社會科學
社會學
社會工作
社會問題與福利
高齡學
新聞學
傳播學
廣播、電視、電影
廣告與公共關係
文化研究、禮俗
觀光、餐旅、休閒
觀光
餐旅
休閒
其他
語言、文學
通識
文學總論
中國文學
臺灣文學
世界文學
現代文學
兒童、青少年文學
語言
語言文字學
應用文
研究方法、論文寫作
學術專著
悅讀中文
歷史、哲學、宗教
總論
中國史
世界史
中外地理
哲學研究
中國哲學
西洋哲學
宗教研究
西洋宗教
藝術、設計、文創
美學與藝術總論
視覺藝術
表演藝術
影像藝術
創意設計
文創產業
理工
總論
理科類
電機資訊類
工科類
環境與土木
海洋科技
職場書
醫護暨生命科學
總論
生命科學
醫學
藥學
護理
食品營養
考用出版
教檢、教甄
諮商、輔導、社工
消防用書
司法考試
高普特考
初等、五等
導遊領隊
會計、記帳士
地政士、不動產經紀人、
金融證照
乙、丙級技能檢定
留學必備用書
數學
書泉出版社
職場專門店
e商朝
兩性家庭
法律識讀
知識探索
養生保健
教育、通論
其他
台灣書房
閱讀台灣
納福系列
人文誌(台灣書房)
台灣誌記
游藝集
城市風景
台灣古籍大觀
時代人物
出土思想文物與文獻研究
白話經典系列
五南文庫
五南文庫
研究方法、論文寫作
研究方法
圖解系列
圖解系列
學科概要
學科概要
世界名人傳
世界名人傳
博雅書屋
人文隨筆
人物誌
全球直擊
法律屋
搜查一課
社會意識
美學誌
會飲考
萬國誌
萬象考
歷史迴廊
博雅文庫
經銷書目
經銷書目
字辭典/總類
字辭典/總類
教育/心理
教育
心理/諮商
政治/法學
法律
政治
公共行政
國際關係
經貿/管理/會計
管理
經濟
國貿
金融
會計
統計
社會休閒
社會
傳播
觀光
餐飲
休閒
國際禮儀/會展
文史哲
臺灣文學
中國文學
各國文學
語言/文字
史地
哲學
宗教
藝術設計
藝術
設計
創意美學
科學
自然科學
應用科學
醫療衛生
衛生行政
中醫
西醫
初等/地方五等
初等/地方五等
專技高普考
營養師
記帳士
導遊領隊
護士/護理師
不動產經紀人
地政士
消防設備師/設備士
會計師
社會工作師
專技高普考
特種考試
鐵路特考
公路監理站
民航特考
港務人員
司法特考
海巡特考
關務/報關人員特考
移民署
調查局
社會福利工作
專利商標審查
特種考試
捷運招考
國民營事業
中鋼/中龍鋼鐵
中油
台電
中華郵政
中華電信
台灣自來水
農會
農田水利會
銀行人員/銀行僱員
國/民營事業
警察特考
警察特考
警大/二技/警專
軍職特考
士官/軍校考試
預官 甄試
金融證照
金融證照
保險從業人員
證券商資格/分析師
期貨商資格/分析師
信託業務人員
理財規劃人員
銀行內控人員
授信人員
債券人員
外匯人員
技能檢定
專技人員技能檢定
電腦檢定
美容/美髮檢定
中餐/烘焙/餐飲檢定
廣告/建築/設計檢定
勞工安全檢定
汽車/機械/電機檢定
電子檢定
技術士技能檢定
會計檢定
全民英檢
英檢/教師甄試
教師甄試/資格檢定
升學考試
研究所/二技
升大學
四技/二專
國中
國小
高普考/地方三四等
高普考/地方三四等
內政及國土
國家大事紀
國防軍事
深訪中研院
經濟金融
經濟金融
醫療/社福
醫療/社福
教育學習
教育學習
台灣旅遊
台灣好好玩
遨遊大自然
縣市采風
客家/原民文化
客家風情
原民文化
文化藝術
走訪博物館
文化藝術
法律/科技
法律司法
探索科技
公共工程/交通
公共工程/交通
期刊/影音
逗陣影音館
期刊
語言
英文
日文
各國語言
小說/文學
小說
台灣文學
西洋文學
中國文學
大眾文學
財經/企管/經濟
工商企管
財經
理財
統計
會計/審計
經濟
科學科普
數學
理工
科學
地理
歷史
自然科學
電腦
農林漁牧
動植物
社會人文
社會
人文
心理
教育
哲學
政治/法律/軍事
圖書資訊
新聞傳播
新聞傳播
健康醫療
健康
醫學
護理
宗教命理
宗教
命理
休閒生活
休閒
居家生活
美容
飲食烹飪
旅遊
台灣
中國大陸
日/韓
亞洲
紐/澳
歐洲
美洲
非洲
他國旅遊
藝術設計
技藝
建築
音樂
戲劇
藝術
攝影
繪畫/雕刻
兒童/漫畫
兒童讀本
漫畫
1 / 5
2 / 5
3 / 5
4 / 5
5 / 5
一般分類:
公職考試
>
高普考/地方三四等
會計審計法規(含政府採購法)-高普特考(2G01)
編/著者:
江明哲
出版社:
考用
出版日期:
2011-11-09
ISBN:
9789862653067
參考分類(CAT):
高普考/地方三四等
參考分類(CIP):
會計
優惠價:
85
折,
383
元
定價:
$450
無法訂購
分享
f
買了此商品的人,也買了....
餐旅會計學實務(第五版)
定價:450 元
特價:
95
折!
428
元
讀懂-BEST行政法概要(大意...
定價:800 元
特價:
90
折!
720
元
【搭配記憶口訣】名師壓箱秘笈-...
定價:550 元
特價:
85
折!
468
元
這是一本法學英文選擇題
定價:530 元
特價:
85
折!
451
元
公共人力資源管理(概要)重點整...
定價:720 元
特價:
85
折!
612
元
|
內容簡介
|
內容簡介
【筆記書的撰寫型態】一般會審法規用書的研析方式,是先引法條,再另闢一段分析;本書則是直接在條文間加上解釋文字,此種作法,可使讀者立即了解法條每一句之意義與重點,不但更易於理解,亦使本書的編寫較為緊湊、簡潔。【內容豐富卻不艱澀】本書之編寫,係參考許多權威文獻,並加以去蕪存菁的結果,以準備考試為重心,不會有過於艱澀的內容。另配合高考審計科須加考政府採購法,且該法亦偶爾出現在會計審計法規考試中,因此另闢專章加以介紹。【考題蒐羅新而完整】本書完整蒐集歷屆國家考試之題目(附難題解析);筆者更統計出題率較高之主題,整理成考前必背的法條組,讓讀者短時間內掌握考試氛圍,一戰而勝!
作者介紹
江明哲學歷國立政治大學會計碩士國立大學會計研究所博士生經歷安侯建業會計師事務所審計員公職補習班中級會計學講師證照中華民國會計師國際內部稽核師(一次及格)特殊榮譽高考審計人員全國榜首成功大學會計研究所碩士班入學考試榜首國立大學會計研究所博士班榜首著作1.審計學筆記2.審計學3.會計審計法規(含政府採購法)4.中級會計學筆記5.如何準備會計相關考試─國考、研究所三榜首的實戰經驗部落格 http://jmzaccno1.blogspot.com/
目次
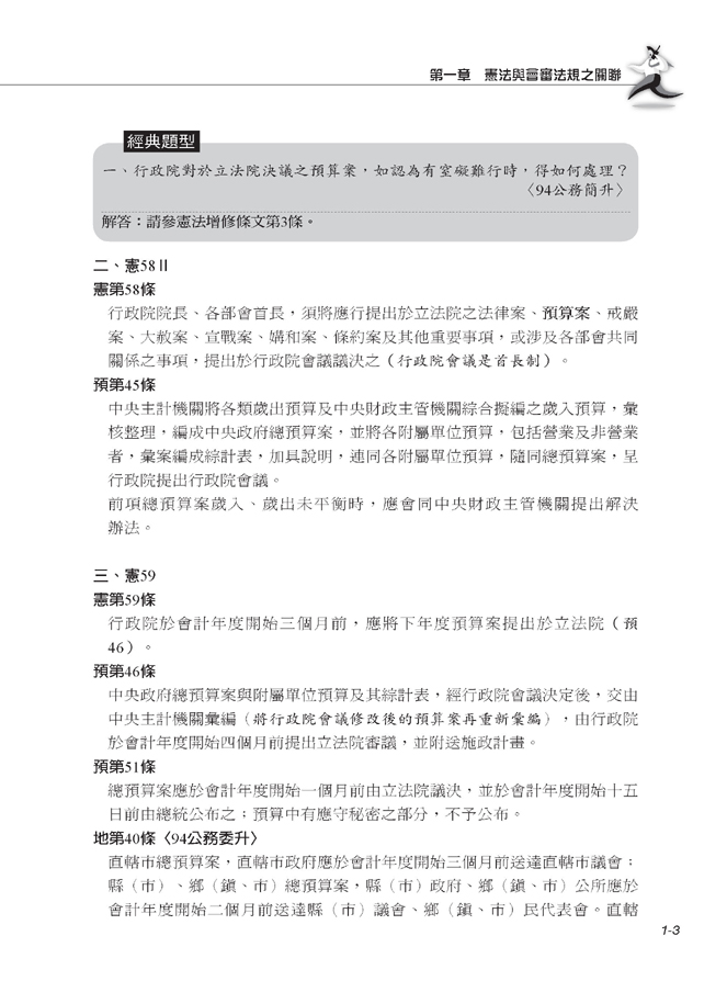
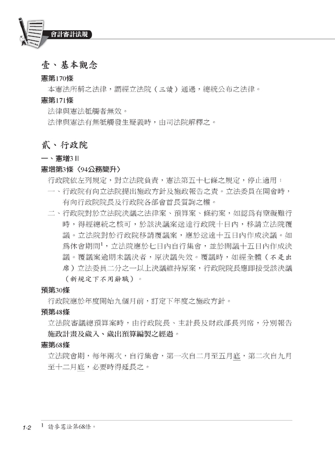
前 言法規名稱及符號對照表 參考文獻第一章 憲法與會審法規之關聯 第二章 預算法研析 第三章 會計法研析 第四章 決算法研析 第五章 審計法研析 第六章 政府採購法研析 附錄一 必背條文附錄二 相關法規 附錄三 歷屆試題